屠宰场污水处理程序设计标准。
屠宰场污水处理程序设计标准。
屠宰场污水来源:
屠宰场的污水主要来自圈栏的冲洗、淋洗、屠宰场的洗涤和其他车间的洗涤、烫毛、切肉、清洗内脏、分解、副食加工、洗油以及屠宰场的洗涤、放血、去毛、洗净等环节。另外,还排放一定量的污水和废物,用于屠宰和综合利用。

污水的主要特征是:
含有血液、油脂、碎肉、骨渣、胃容物、毛发和粪便等,以及不同酸碱的热废水、溶剂和残渣。污水为褐红色,有强烈的臭味。水流量大,排水不均,有机物浓度高,杂质和悬浮物多,油脂含量高,病原微生物大量存在,易发生变异等。
污水中的主要污染物有:COD、BOD5、氨氮、SS悬浮物和动植物油脂。总的屠宰废水生化需氧量(BOD5)在750-1000mg/L左右,COD在1500-2000mg/L左右,氨氮在50-150mg/L左右。肉类加工废水中生化需氧量(BOD5)和化学需氧量(COD)分别约为500-1000mg/L和800-2000mg/L,氨氮含量约为25-75mg/L。

屠宰场污水排放量计算方法:
根据大数据统计,每头猪屠宰后产生0.5-0.7m3的废水;每头牛屠宰后产生1.0-1.5m3的废水;每头羊屠宰后产生0.2-0.5m3的废水;每屠宰100只鸡屠宰后产生1.0-1.5m3的废水;每屠宰100只鸭/鹅屠宰后产生2.0-3.0m3的废水。
屠宰场污水对我们环境的影响:
屠宰场污水既含有悬浮物,又含有可溶性有机物,大多为易生物降解有机物。污水未经处理,直接排入水体后,会迅速消耗水源中的DO溶解氧,沉积在底部,释放出含有H2S的气体,导致鱼类和水生生物死于缺氧。水中的缺氧环境会导致水质腐烂、变黑、发臭,直接影响到周围环境,尤其是水体的知觉。
屠宰场污水还含有大肠杆菌、粪便链球菌等致病微生物,它们的大量繁殖,也会使水源受到病菌的感染,从而危害人们的健康和牲畜的生存。另外,由于屠宰废水中含有血污、油脂、油块、体毛、肉屑、内脏杂物、未消化的食物和粪便等污染物,外观呈血红色,同时还伴有令人作呕的恶息味,对周围环境也有不良影响。
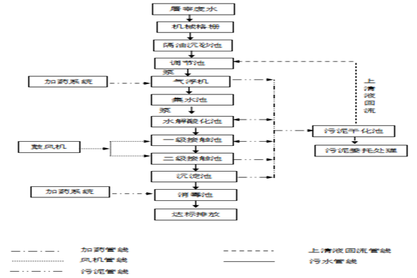
屠宰场污水处理方法:
海普欧环保根据对污水水质的分析和出水要求,对污水处理站的处理工艺进行了技术经济比较,废水经机械栅栏和隔油池预处理后,进入曝气调节池,在平衡水量的情况下,采用厌氧、缺氧和好氧工艺,经过沉淀消毒后,出水达到《肉类加工工业水污染物排放标准》(GB13457-92)中的一级排放标准。经处理的废水可回用于厂区绿化灌溉和圈舍冲洗。
其具体流程如下:
机械式隔油池+预曝气调节池+气浮机+中间池+水解酸化+缺氧+二级好氧+沉淀+消毒。
污水处理设备