一体化污水处理设备调试手册
一体化污水处理设备调试手册。
由于调试阶段涌水量较小,涌水量变化较大。为了保证污泥培养效果,缩短调试周期,活性污泥一般采用外菌种培养。外部菌种首选进口水质相近、运行良好的同类型工艺污水厂的重力浓缩污泥或脱水污泥。
一、活性污泥的培养和驯化。
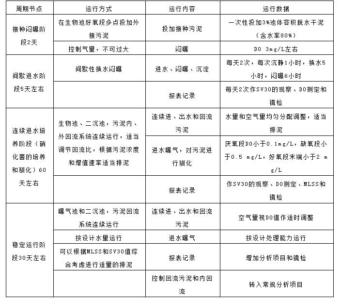
1.污泥接种驯化时间表。
污泥接种期间,每天间歇进水4次,为污泥提供养分,增加繁殖;同时减少甚至不排泥。污泥培养驯化的具体周期安排见下表:
注:以上运行方式根据设计参数确定。在实际运行中,可以根据沉降比实时跟踪监测生物池中的污泥浓度,不能有大的波动。
2.接种及间歇进水闷曝阶段
生物池维护良好的地段一次性加入外部干泥,注满污水后(为了增加初始养分浓度,可加入一些浓缩粪肥或米泔水等。),曝气数小时(即不进污水曝气)。潜水搅拌机的运行保持连续性,以确保污泥处于悬浮状态。曝气数小时后,停止曝气,沉淀换水,每天重复操作。这一阶段的初始周期时间约为7天。由于大量污泥尚未形成,产生的污泥处于离散状态,曝气量一定不能太大,应控制在设计正常曝气量的1/2,否则不易形成污泥絮体。此时,虽然污泥结构松散,但如果开始形成细菌胶束,出现更多的自由细菌,如鞭毛虫、变形虫等,则认为初期培养效果令人满意。期间观察SV30量筒沉积物,测量DO,并记录报告。
时间:七天左右。
操作方式:接种、取水、闷曝、间歇取水、降水、换水。
注意:当预处理区设置的24小时水质监测记录数据显示进水水质突变(酸性水入侵造成的低PH、进水水质浓度、毒性、色度等。)对活性污泥培养影响较大,应考虑启动应急预案,排放污水旁路,以减少对活性污泥的影响。

3.持续水培驯化。
进入连续进水培养阶段后,活性污泥法的正常运行模式已经初步显现。此时应根据正常运行工艺参数调整处理工艺,根据DO值的变化及时调整水、气平衡,启动外回流泵,控制在100%。监测污泥和水质的各项指标,包括污泥浓度、污泥指数、沉降性能、生化需氧量和化学需氧量,并通过显微镜观察污泥活性。当MLSS超过3000毫克/升,SV30超过30%时,活性污泥培养成功。此时,鞭毛虫和迁移性纤毛虫是污泥镜检的主要原生动物。
培养物达到设计浓度后,硝化细菌开始驯化。硝化菌培养驯化的本质是控制微生物的生长环境,配合目标菌的生长周期,干预生物群落的发展,使硝化菌成为活性污泥生物群落中的优势种群。一般来说,硝化细菌的培养周期约为其泥龄的3倍。
时间:总共60天左右。
运行方式:生物池、二沉池、污泥回流系统连续运行。
注:使用中的风机组合数量是根据气水比确定的,但单个风机风量的调节可以参考风机的压力和流量调节来实现。
4.稳定运行阶段。
此时综合确定所有工艺参数,以工艺参数作为实际运行指导,根据实际进水水量和水质确定合适的工艺控制参数,在出水水质达标的同时,保证正常运行,尽可能降低能耗。通过驯化,使硝化细菌和聚磷细菌共存的生态系统达到平衡,保证出水水质。
时间:30天左右。
运行方式:生物池、二沉池、污泥回流系统连续运行。
注:风量可由风机根据反馈DO值自动控制。活性污泥形成后,A/O池的除磷脱氮功能可以根据相应的要求逐步运行。
二、AAO工艺操作的控制。
1.影响脱氮效果的主要因素。
1.1影响硝化细菌的因素。
A.温度:适合硝化细菌生长的温度为30℃~35℃,在12℃~14℃的低温条件下,硝化速率降低,亚硝酸盐积累。
B.溶解氧:0.5mg/L~0.7mg/L为硝化细菌的耐受限度。硝化段的溶解氧一般应保持在2毫克/升左右..
C.酸碱度:硝化细菌对酸碱度的变化非常敏感,最佳范围在7.5-8.5之间,硝化反应中的碱度较好。
d有毒物质:高浓度的NH3-N和重金属会干扰细胞的代谢,破坏细菌的氧化能力,抑制硝化过程。
E.污泥龄:根据亚硝酸盐细菌的产生期,应确定较长的污泥龄可以提高硝化能力。
1.2影响反硝化菌的因素。
A.温度:反硝化菌的最适温度为35℃~45℃,当温度降低时,水力停留时间可适当增加。
B.溶解氧:应严格控制在0.5毫克/升以下..
C.pH值:最佳范围在6.5-7.5之间,反硝化过程可以补充硝化过程中损失的一部分碱度。
d碳源有机物:当源水中C/N比过低,如BOD/tkn<3~6时,需要额外的碳源,一般选用甲醇或粪便水。
2.影响除磷效率的主要因素。
A.温度:在5℃~30℃范围内可以正常除磷。b.溶解氧:厌氧段严格控制在0.2mg/l以下;好氧段应控制在2.0毫克/升左右..C.ph值:当PH<6.5时,生物塘的除磷效果会明显降低。d.碳源有机物:源水中BOD负荷应满足BOD/TP>15。e.污泥龄:污泥龄越短,污泥磷含量越高,排出的剩余污泥越多,除磷效果越好。3.活性污泥处理系统运行效果测试活性污泥处理系统日常测试项目如下。1.反映处理效果的项目:总进水和总出水的生化需氧量、化学需氧量、悬浮物。2.反映污泥状况的项目:污泥沉降率(SV%)、MLSS、MLVSS、SVI、溶解氧(DO)、微生物镜检。3.反映污泥营养和环境条件的项目:氮、磷、PH值、水温等。

三、AAO工艺污泥的异常及对策。
1.污泥膨胀现象:污泥不容易沉降,SVI值增加,污泥结构分散,体积膨胀,含水量增加,上清液稀少,颜色也变化,称为污泥膨胀。
原因:丝状菌大量增加,污泥膨胀也是由于污泥中结合水异常增加造成的。水中碳水化合物多,缺乏氮、磷、铁等营养物质;溶解氧不足;水温高或PH值低,容易造成大量丝状菌繁殖;超载,污泥龄过长,导致丝状菌增殖。
措施:提高曝气量;及时排泥;增加回流污泥量。
2.崩解性能:处理水浑浊、污泥絮体粉化、处理效果变差是污泥崩解的现象。
原因:操作不当,如过度曝气破坏活性污泥中的生物(营养)平衡,使微生物生物量减少,失去活性,吸附能力降低,絮体体积和密度降低;在有毒物质存在的情况下,微生物会受到抑制或伤害,净化功能降低或完全停止,使污泥失活。
措施:一般可以通过显微镜观察来识别原因。当确定为运行问题时,应对污水量、回流污泥量、空气量、污泥排放状态、SV、MLSS、DO、NS等指标进行检查和调整。当确定污水中混入有毒物质时,应认为这是混入新的工业废水的结果,需查明来源,按国家排放标准处理。
3.污泥漂浮现象:污泥在二沉池中以块状漂浮。
原因:曝气池污泥龄过长;硝化过程高,反硝化发生在池底,污泥相对密度降低,整个污泥上浮。
措施:增加污泥回流或及时排放污泥;降低混合液的污泥浓度,缩短污泥龄,降低溶解氧,使其不能进行硝化。
4.出水泥浆漂移现象:二沉池漂走泥浆,水质变浑浊,出水SS值明显偏高。
原因:活性污泥SVI值过大,沉降性能不好;沉淀池配水量大,超过设计负荷,水力停留时间缩短;生物池出水溶解氧偏高。
措施:及时排泥,增加污泥回流;控制进水泵房进水,调节沉淀池配水;降低生物池好氧段的曝气量。
四、AAO流程的运营管理。
在运行管理中,经常要进行运行调度,对一定水质、水量的污水,确定各项工艺控制参数,其中比较重要的有鼓风机开启数及空气量的控制,回流比、污泥浓度和排污量的控制。
1、确定水量和水质即准确测定污水流量,入流污水的BOD5及有机污染物的大体组成。
2、确定BOD负荷F/M应结合本厂的运行实践,借助一些实验手段,选择最佳的F/M值。一般来说,污水温度较高时,F/M可高一些。反之,温度较低时,F/M应低一些。对出水水质要求较高时,F/M应低一些,反之,可高一些。堡镇污水处理系统一期工程设计F/M不大于0.10kgBOD5/kgMLSS.d。为有利于磷在厌氧段的释放,控制厌氧段F/M>0.1KgBOD5/(KgMLSS.d),而在好氧段为提高出水水质,尽可能多的降解水中的BOD5,控制好氧段F/M<0.18KgBOD5/(KgMLSS.d)。
3、确定混合液污泥浓度MLSSMLSS值取决于曝气系统的供氧能力,以及二沉淀池的泥水分离能力。从降解污染物质的角度来看,MLSS应尽量高一些,但当MLSS太高时,要求混合液的DO值也就越高。在同样的供氧能力时,维持较高的DO值需要较多的空气量。另外,当MLSS太高时,要求二沉淀池有较强的泥水分离能力。因此,应根据处理厂的实际情况,确定一个最大的MLSS值,一般在(3000-4000)mg/L之间。堡镇污水处理系统一期工程设计污泥浓度为3300mg/L。
4、控制溶解氧厌氧段DO≤0.2;缺氧段DO≤0.5 mg/l;好氧段DO=2.0 mg/l,每天根据在线仪表,便携式DO测定仪或实验室取样获取生物池各处理段的DO数据,结合进水水质、污泥浓度、污泥龄、微生物镜检和天气等因素综合分析后调节鼓风机供气量。
5、核算曝气时间Ta 曝气时间,即污水在曝气池内的名义停留时间,不能太短,否则,难以保证处理效果。对于一定水质水量的污水,当控制F/M在某一定值时,采用较高的MLVSS运行,往往会出现Ta太短的现象。如Ta太短,即污水没有充足的曝气时间,污水中的污染物质没有充足的时间被活性污泥吸附降解,即使F/M很低,MLVSS很高,也不会得到很好的处理效果。因此,运算中应核算Ta值,使其大于允许的最小值。当Ta太小时,可以降低MLVSS值,增加投运池数。
6、确定鼓风机投运台数风机输出风量作为主控信号,DO及NH3-N浓度为辅助信号,控制鼓风机开启台数与变频,具体风量可根据天气、水量、池中溶解氧来确定,一般情况下可视微生物镜检和MLSS及30min沉降比来确定。
7、确定二沉池的水力表面负荷qhqh越小,泥水分离效果越好,一般控制qh不大于1.5m3/(m2h),堡镇污水处理系统一期第一阶段工程亦控制在1.0 m3/(m2h)以下。
8、确定回流比R回流比R是运行过程中的 一个调节参数,R应在运行过程中根据需要加以调节,但R的最大值受二沉池泥水分离能力的限制,另外,R太大,会增大二沉池的底流流速,干扰沉降。在运行调度中,应确定一个最大回流比R,以此作为调度的基础。堡镇厂设计污泥回流比为100%, 混合液回流比为100%~200%。
9、核算二沉池的固体表面负荷qs在运行中,当固体表面负荷超过最大允许值时,将会使二沉池泥水分离困难,也难以得到较好的浓缩效果。
10、计算污泥指数SVISVI值能较好地反映出活性污泥的松散程度和凝聚沉降性能,SVI值过小,活性污泥泥粒细小,无机物含量高,缺乏活性;SVI值过大,污泥沉降性能不好,容易发生污泥膨胀。SVI值一般控制在70~150为宜。
11、积累运行数据某镇污水处理系统一期工程的上述工艺参数,有大部分已经在设计文件中列出了(流量、污泥浓度、污泥回流比等)。从实际运行情况看,几乎所有建成后污水厂的进水都和设计的进水情况有所出入,个别的水质数据相差极大。因此,堡镇污水处理系统一期工程的上述工艺参数应该在工艺试运行包括正常运行中去逐步的积累和完善。
污水处理设备