|
|
|||||||
随着我国经济的快速发展和城镇化进程的不断加农民生活水平逐渐提高,农村排放的生活污水量也大幅增加,目前农村每年生活污水约8x10吨,污水处理率还不到10%,给农村生态环境保护带来巨大压力,同时,部分污染企业从城市转移到农村,给农村生态环境带来了巨大污染。我国大多数农村缺乏可用的污水处理设备和可行的污水处理技术,污水基本上直接排入水体,对水体造成极大的污染,也影响水生物的生长,随着食物链的延伸影响人类的健康。现在农村很多小河已经不不能直接饮用农村水体环境恶化,成为我国环境需要解决的社会问题。近年来,农村调查监测显示,大部分水源的化学需氧量(C0D)、氨氮含量(NH、-N)、总磷(TP)、大肠杆菌、表面活性剂、重金属离子等指标在一定程度上超过了标准。农村水体环境污染不仅导致农村土壤肥力下降,农作物减产,还威胁农村饮用水安全和粮食生产安全。因此,为了改善农村生态环境和保障居民健康,必须进一步加强生活污水的处理和农村生态环境的保护。
1、农村生活污水排放现状。
生活污水是农村污染的重要组成部分,未经处理的生活污水直接排出,将各种污染物带入河中,严重污染各种水源,水体营养化和其他浮游生物迅速繁殖。水质的恶化使鱼类和其他生物大量死亡。相对完善的城市污水收集处理体系,农村排水管网不健全,经济基础薄弱等原因大规模集中处理生活污水现阶段不可行。考虑到农村生活污水分散、水量小的特点,利用小型一体化污水处理设备是适合我国国情的解决方案。
2、农村生活污水来源。
农村生活污水主要由①日常洗涤用水②厨房用水③入浴、厕所污水。此外,还涉及养殖业、畜牧业、小研讨会等其他水的污水排放。
3、农村生活污水质量水的特点
(1)有机物含量高。
农村生活污水主要是指农村居民生活中产生的污水中的主要污染物为氮磷、病原菌、悬浮物等氨氮,总氮、总磷等污染物指标的浓度总体较高。
(2)总量大,增加。
近年来,中国加快了新农村建设对应农村地区的生产,生活污水排放量也越来越多,污水不经处理就排放,加剧了农村地下水和河网水质的恶化。对环境有很大的不利影响。
(3)水质水量波动增大。
农村污水排放主要表现为间歇排放,一天内排放变化系数较大的同时,农村栽培排放受当地天气、地理环境等影响的地区和季节排放的水质水量不同。
(4)农村污水分布的特点。
农村人口分布不均匀,密度小,村为单位,但距离远,分散的污水排放增加了控制农村污水的难度。农村污水排放为粗放型,分散量小。
4、农村生活污水处理技术的选择。
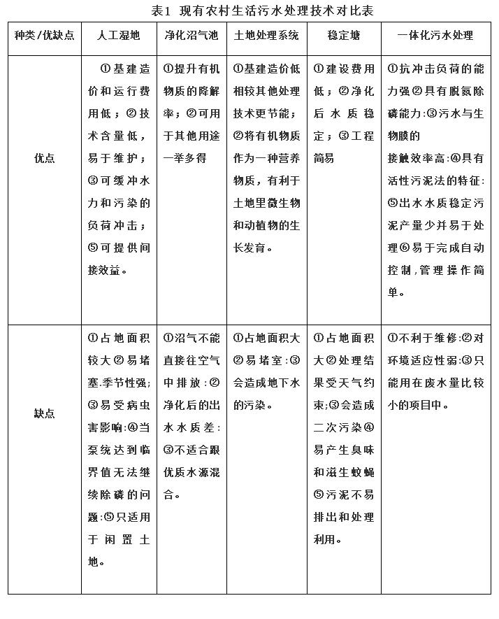
由表1可知,各种处理技术存在优缺点,农村生活污水氮磷含量高,排放时间不固定,水质水量变动大,排放点分散等特点现阶段适用于农村生活污水处理方法,一体化生活污水处理设备具有预处理、生物处理、沉淀等功能
一体化污水处理设备技术的选择。
目前国内采用的污水处理技术大多分为活性污泥法和生物膜法两种。普通曝气法.氧化沟法.A/0法是活性污泥法的生物转盘.接触氧化法、MBR是生物膜法。
(1)a/0法。
①定义。
A0法即厌氧-缺氧-好氧法是一种常用的污水处理技术,可用于二次污水处理或三次污水处理,中水的回收利用具有良好的脱氮除磷效果。
②工艺流程。
(2)膜生物反应器。
①定义。
MBR又称膜生物反应器,是由膜分离技术与活性污泥法相结合的生物处理技术。在水处理一体化设备中,生物填充剂在充氧的条件下,填充剂表面附着形成微生物膜,主要去除污水中的有机污染物和氨磷无机物。
②工艺流程。

(3)技术的选择。
表4A2/0法与膜生物反应器对比表。

表4可知,两种处理方法都有优缺点,农村生活污水中氨和磷含量大的氨和磷也是引起水体营养化的最直接原因。氨和磷的去除效果直接影响水质,本工程采用膜生物反应器一体化污水处理技术。
6、一体化生活污水处理设备发展优势分析。
(1)抗冲击负荷能力强
农村污水的特点之一是间歇排放,天内排放的变化系数大,污泥负荷和容积负荷大变化会影响污泥微生物。与其他处理技术一体化处理设备的技术参数选择和设计相比,对冲击负荷的耐受性更强。即使有负荷上升的现象也不会马上崩溃,快地恢复以适应水质的变化。
(2)自动控制管理操作简单
随着我国计算机技术的发展科技技术的不断提高电气自动化控制系统已经被广泛地应用到生活的各个行业。智能化技术在电气工程自动化控制中具有相对的优势可简化电气工程自动化模型使其操作简便且具有高精度、高效化及误差小等特点。根据其特点电气自动化控制系统应用于农村污水处理设备时根据污水的水质水量变动及时调整处理参数使污水处理的效果大大提升。
(3)所用土地资源成本不高
我国土地资源紧缺各类土地资源分布不平衡农村土地宜开发为耕地。随着农村经济的快速发展当前农村的土地资源利用成本逐渐提高应用传统的、大规模的污水处理系统会造成土地资源应用成本的增加。而一体化污水处理设备所占面积及空间较小最大限度地减小了对土地资源的占用降低了土地资源的应用成本尤其是埋地式一体化污水处理设备不会对地区的景观及居民生活区域造成影响。
7、结论
从目前国内各农村地区污水处理工作的开展情况来看,大部分农村地区仍无完善的排水系统、农村生活居民缺少节约用水及水资源保护意识、污水处理技术及相关设备缺失等因素的影响导致农村生活污水处理问题一直得不到很好的解决。在一体化污水处理设备应用后,可以极大范围地解决农村生活污水处理的问题一体化处理技术为新农村的建设起到了关键的作用。农村生活污水的处理应根据农村各自区域的特性采用合适自身的处理办法通过社会各界的共同努力科学的处理方法最终促进农村生活污水的规范化处理。
|
|||||||||||||||||||||
|
|||||||||||||||||||||